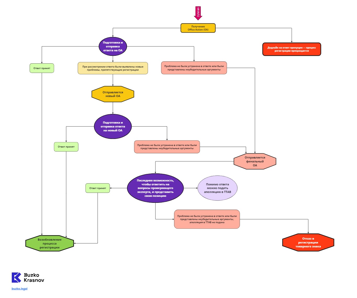
Где найти шаблоны для двуязычных договоров об оказании услуг
В данной статье вы найдете примеры двуязычных образцов договоров оказания услуг в различных сферах деятельности. Мы подробно рассмотрим, где можно найти шаблоны для таких договоров, а также дадим несколько советов по их составлению.
 
					 
					
					Определите основные условия договора на двух языках
 
 Какие существуют налоговые риски по договору оказания услуг с физическим лицом?
 
					
					 
					
					Используйте профессиональные юридические термины
 
 Договор возмездного оказания услуг
 
					
					Укажите язык, на котором предпочтительнее всего вести переговоры
 
 Договор подряда
 
					
					Изучите международные правовые стандарты и нормативные акты
 
 Лекция \
 
					
					Учтите специфику отрасли в договоре об оказании услуг
 
 Договор возмездного оказания услуг
 
					
					Проверьте согласованность перевода с обеих сторон
 
					
					 
					
					Включите разделы об ответственности и спорах
 
 7.1. Возмездное оказание услуг
 
					
					 
					
					Не забудьте указать сроки и условия расторжения договора
 
 Договор на оказание услуг: почему он так нужен - Адвокач
Обязательно укажите применимое право и юрисдикцию
 
 Как составить гражданско-правовой договор оказания услуг с физическим лицом?
 
					
					 
					
					Обратитесь за помощью к юристу или специалисту по переводу
 
 Счет. Двойная запись I Короткова Светлана Анатольевна. РУНО
 
 Вебинар: Договор оказания услуг vs договор подряда